Genome-wide association study identifies 74 loci associated with educational attainment
1.鉴定出来的74个遗传变异总影响很小,可解释个体间0.43%的教育程度差异。
2. 单个遗传变异自身具有非常小的影响,这与早期的研究工作吻合。
3. 许多与受教育程度有关的基因都影响了大脑发育,甚至是在出生前。
1.鉴定出来的74个遗传变异总影响很小,可解释个体间0.43%的教育程度差异。
2. 单个遗传变异自身具有非常小的影响,这与早期的研究工作吻合。
3. 许多与受教育程度有关的基因都影响了大脑发育,甚至是在出生前。
1. 肺癌是全球最常见的癌症,死亡数量居首。每年,有超过500万例肺癌登记,其中85%属于非小细胞肺癌。这种类型的肺癌,主要是由两个亚型代表:肺腺癌和肺鳞状细胞癌。它们可能起源于不同的环境因素或生物过程,但吸烟并不总是主要原因。
2. 近来很多组学方法被用于区分诱发肺腺癌和鳞状细胞肺癌的司机突变(driver mutations)和癌症引起的基因组不稳定所造成的乘客突变(passenger mutations),从而鉴定出新的肺癌相关基因。
1.第一次对长颈鹿科的两个物种进行了全基因组测序。
2.通过比较基因组分析揭示了形成长颈鹿独特形态和生理的分子机制。
1. DNA 甲基化是一种重要的表观遗传调控机制,在众多物种中被广泛研究。
2.以前的研究认为在哺乳动物中只存在5mC 甲基化,N6-mA甲基化只在原核生物和少数低等真核生物存在。
3.哺乳动物是否存在N6-mA甲基化,一直缺乏直接而有力的证据。
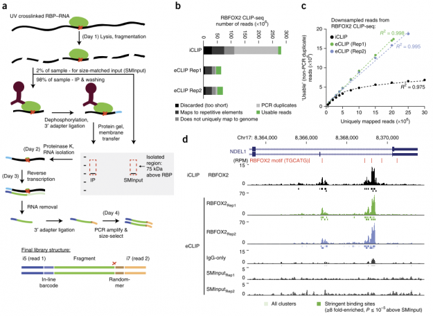
RNA结合蛋白(RNA-binding proteins, RBPs)已被认为是调节基因表达的关键因素。RNA在什么时候,什么地点以什么速率被加工,转运和细胞内的翻译控制一直是研究热点。已有的研究表明这些调节是必须的,因为RBP功能的缺失会导致很多不同的遗传和躯体的疾病,例如神经病变,自身免疫缺陷和癌症等。为了发现RBPs是如何对RNA加工产生影响的机制,大量的新技术如RNA免疫共沉淀(RNA immunoprecipitation, RIP),紫外交联免疫沉淀(crosslinking-immunoprecipitation, CLIP)等被广泛使用。当一些高通量测序(-seq)与CLIP方法结合例如, photoactivatable-ribonucleoside-enhanced CLIP (PAR-CLIP)和individual-nucleotide-resolution CLIP (iCLIP)之后RNA在体内与单核苷酸结合位点的识别将会得到很大改善。然而,当前的CLIP方法在技术上具有一定的挑战性,例如较高的失败率,CLIP-seq文库经常出现极低的complexity:在已发表的279个CLIP数据集中经过PCR重复之后有高达83.3%的CLIP-seq数据会被丢掉。此外当iCLIP由ENCODE进行大量处理时,RBPs文库产生的成功率会地很多,尤其是对那些没有被注释的RNA结合结构域。因此提高文库成功率将显著降低测序成本,极大地提高生物和技术的可重复性,并且可以使低丰度RBPs和很少靶标RNA的RBPs的RBP位点更容易识别。
Chang团队的研究者们开发出了一种基于可逆补骨脂素交联(psoralen crosslinking)的方法PARIS,在活细胞中以近碱基对分辨率整体绘制RNA双联结构图谱。研究人员通过在三种人类和小鼠细胞类型中进行PARIS分析,描述了转录组内的常见远程结构、选择性构象及RNA-RNA反式相互作用。并通过对RNA结构进行进化分析,揭示了一些保守的RNA双联结构特征。
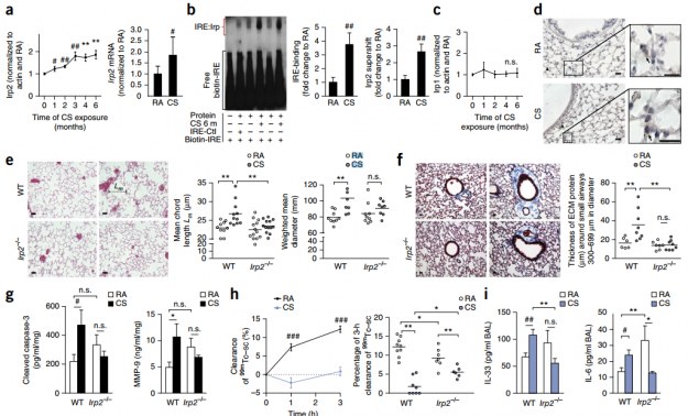
慢性阻塞性肺部疾病(Chronic obstructive pulmonary disease, COPD)是一种复杂,削弱肺部功能的疾病,主要临床和病理表现包括从气道炎症(慢性支气管炎),肺组织破坏(肺气肿)小气道重塑等(1,2)。COPD的发病机制至今仍然不明确,但是它涉及到肺部对香烟烟雾(cigarette smoke, CS)的异常炎症和细胞反应失调(1)。目前研究表明吸烟和遗传是COPD最大的危险因素(3)。本文作者之前通过对人类全基因组进行全基因组关联分析(genome-wide association studies, GWAS)确定IRP2(也称为IREB2)是COPD的主要候选基因(4-6),此后作者证明IRP2蛋白在COPD患者的肺部含量增加(4)。已有的研究表明IRP2基因位于人类15q25染色体上,该染色体上还包括编码烟碱乙酰胆碱受体的几个部件的基因。此外 GWAS分析表明15q25还与肺癌,外周动脉疾病和尼古丁成瘾相关(7-10)。铁调节蛋白(The iron-regulatory proteins, IRPs)IRP1和IRP2尤其是IRP2负责调节哺乳动物体内细胞铁离子的平衡(11)。IRPs在十二指肠,脊髓和中枢神经扮演非常重要的生理角色,同时IRPs也可能是肺动脉高压和神经性病变等疾病发病原因(12-15)。在细胞内铁耗尽的情况下,IRPs通过与位于mRNA上铁体内平衡基因的铁反应元件(iron-response elements, IREs)结合,导致其翻译被抑制从而降低铁的储存并同时增加铁摄取(12,15)。但是IRP2在肺部的生理功能以及IRP2的mRNA转录还不是很清楚,同时IRP2在肺部暴露在香烟烟雾中COPD发病的响应机制也不是很明确。因此,作者试图通过将COPD实验中小鼠模型和人COPD数据整合,阐述由香烟烟雾引起的COPD中IRP2的功能。
2016年3月24日,湖北省人才服务局《人才之家》采访了武汉生命之美科技有限公司执行总裁兼首席科学家张翼博士。相关报道刊登在《人才之家》2016年总第9期第2期上。在报道中,张翼总裁作为科学家及创业者,从女性特有的角度介绍了她从大学教授到公司总裁的华丽蜕变。相信公司富有想象力的商业模式,在武汉经济升级、“创谷计划”大力实施的关键时期,拥有全球视野并坚持国际一流标准的 “生命之美”还有着更大的潜力。
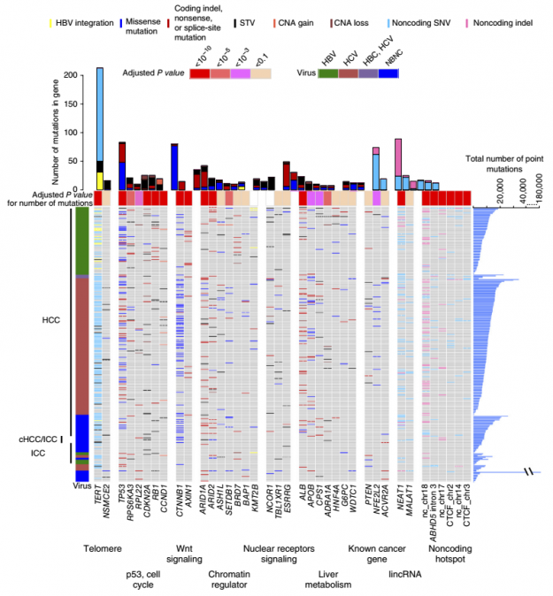
通过对300名肝癌病人的全基因组测序,鉴定了在肝癌中高频率发生突变的病毒整合位点、蛋白质编码位点、非编码位点和染色体结构变异位点,并研究了这些突变位点与已知致癌与抑癌基因的相互作用,为更好的肝癌预后提供依据。
1.通过共表达调控网络的构建,建立了脑组织基因表达的module;
2. 采用多套脑组织相关的数据,其数据类型包括芯片、转录组、GWAS、外显子组,通过多套数据的组合分析,鉴定了2类基因modules(共1298个基因)与脑部认知疾病关联;
3. 同时对这1298个基因在不同脑部组织及脑部不同发育时期的基因表达模式也进行了分析;
4. 为GWAS和外显子数据的整合分析提供了很好的思路;