Single-cell RNA-seq reveals changes in cell cycle and differentiation programs upon aging of hematopoietic stem cells
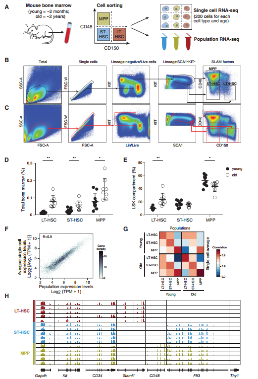
一种罕见的多能造血干细胞群体(HSCs)需要连续生产百万成熟血细胞,同时保持不同谱系之间的正确平衡。在造血层次结构的顶点所在的最原始的长期重建造血干细胞(LT-HSCs)。LT-HSCs可以进行三种类型的细胞分裂:(1)重建对称细胞分裂产生补充LT-HSC库中的两个LT-HSC的子代细胞; (2)对称分裂来补充生产短期重建造血干细胞(STHSCs)和多能祖细胞(MPP的);及(3)不对称分裂,其中一个子细胞仍然是干细胞,其他的功能发生改变。
在骨髓(BM)中造血干细胞的能力会随着年龄增加而显著下降。相应的在老年人中骨髓性疾病例如:白血病,获得性免疫系统功能降低和贫血病的发病率显著增加。目前干细胞衰老主要有两个模型:1,特定表型的多个HSCs克隆共存,但是他们的相对频率会随年龄的变化而改变;2,所有的造血干细胞经历与年龄感官潜在的协同变化。尽管对HSCs功能的随着年龄增加而下降进行了广泛的研究,但是潜在的HSCs衰老的分子机制仍然不清楚。











