外显子组测序技术揭示幼年型粒单核细胞白血病的基因变异全貌
幼年型粒单核细胞白血病,简称JMML,多发于2岁以下的婴幼儿,患儿常表现为骨髓异常增生。目前骨髓移植术是治疗该病的唯一手段,但是该治疗在不同患者之间差异较大,为了更好的了解JMML发病机制的全貌,加州大学的研究者们采用外显子组技术结合转录组和BS-seq多方位全面展示了基因变异的全貌。
幼年型粒单核细胞白血病,简称JMML,多发于2岁以下的婴幼儿,患儿常表现为骨髓异常增生。目前骨髓移植术是治疗该病的唯一手段,但是该治疗在不同患者之间差异较大,为了更好的了解JMML发病机制的全貌,加州大学的研究者们采用外显子组技术结合转录组和BS-seq多方位全面展示了基因变异的全貌。
黑色素瘤是一种产生黑色素的恶性肿瘤,好发于皮肤、黏膜等处。纤维增生性黑色素瘤属于黑色素瘤的一种,患者主要为长期接受日光照射的老年人群。早期发病由于缺乏色素沉积,且伴随大量增生组织,因此早期常常误诊,造成患者治疗时机的错失。对于这种容易误诊的疾病,基于高通量测序和海量数据分析获得的分子标志物似乎成为未来医疗的希望。
微生物岩是由微生物及其环境的代谢相互作用形成的沉积物。这些岩化微生物群落代表着地球上最古老的生态系统之一,但这些微生物群落功能的分子机制知之甚少。
不同类群的海洋浮游植物进行着全球一半的初级生产。浮游植物巨大的多样性长期以来困扰着生态学家,因为这些微生物共存于一个同质的环境,同时争夺相同的基本资源(如无机养分)。资源的差异化生态位分离是一种假说来解释这种”悖论的浮游生物”,但很难原位量化和跟踪浮游植物的代谢变化。
海德堡大学的Andres Jaschke研究团队于今年在Nature上报道了第一个原核生物中的 RNA 5’端帽子结构。真核生物mRNA中的5’端帽子结构不存在于原核生物中,长期以来人们认为原核mRNA中不存在5’端帽子结构。Andres Jaschke研究团队利用化学-酶捕获和NGS手段(NAD CaptureSeq)发现了细菌RNA中的5’-NAD帽子结构,并证实这种帽子结构同样具有保护RNA分子的功能。
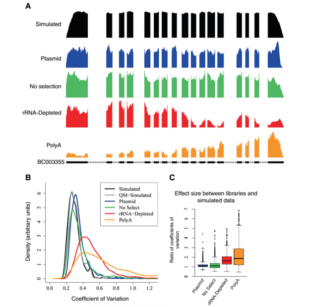
宾夕法尼亚大学的研究者们最近使用了一项新技术来检测在RNA-seq建库和测序过程中人为引入的偏好。高通量RNA测序技术已称为基因表达和转录组分析的重要手段,但人们对不同的建库方法引入的偏好(bias)了解不足,迄今为止也没有好的手段来估算这种偏好。John B. Hogenesch的研究团队展示了通过体外转录组测序(in vitro transcription seq,IVT-seq)估算偏差的方法,可能为今后的实验设计和方法改进提供参考。
我国民间有句俗语:“人老脚先老”,现在它还成了沐足行业的广告语。不过这个道理已经不仅仅是人们日常生活经验的总结,一篇最新Cell Reports的文章也对这个理论有是一个很好的体现:即衰老“肠”先老。
近期的Nature Medicine杂志来自美国华盛顿大学(St. Louis)医学院的一项最新研究发现,细菌可不是婴儿出生后“入侵”肠道的唯一生物种类,病毒也会“趁虚而入”,它们都对人体健康有着重要的影响。该研究分析了8名健康婴儿从出生到两岁的粪便样品,从而跟踪其肠道微生物组和病毒组的变化规律,,堪称肠道病毒组研究开山之作之一。
2015年麻省理工Technology Review把液体活检列为十大技术突破之一,同年,欧盟批准将循环肿瘤DNA检测用于易瑞沙的伴随诊断,标志着高通量测序技术在临床应用的大突破。近年来随着TCGA(The Cancer Genome Atlas)的癌症遗传数据库不断完善,未来有望开发新的临床诊断标志物。
周所周知,piRNA机械有介导转座子的表观遗传沉默的作用。最近的研究表明,这一功能还涉及转座子来源的转录本的piRNA导向切割。由于许多piRNA似乎也有针对不同mRNA的能力,这提出了一个有趣的可能性即piRNA可以广泛的作为siRNA并降解特定的mRNA。